Login
ARTOO-DETOO DOT NET - Gallery Build Progress Pictures Electronics and RC r2-bcs-exp2_2.gif
Advanced Search
View Slideshow View Slideshow (Fullscreen)

Electronics and RC

1. Controller ... 117. IMG_0174 118. IMG_0175 119. IMG_0177 120. r2-bcs-exp2... 121. r2-bcs-exp2... 122. IMG_9188 123. IMG_9189 ... 253. bcs-exp2.5

Random Image

IMG_1869

IMG_1869

Date: 08/22/2008 Views: 8215

Date: 03/23/2008
Size:
Full size: 1280x984
nextlast
first previous
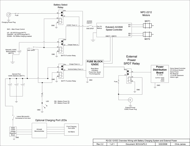
r2-bcs-exp2_2.gif
nextlast
first previous
Powered by Gallery v2.3